
Descrición detallada do produto
| Velocidade da etiqueta: | 20-200 unids / min (dependendo da lonxitude da etiqueta e do grosor da botella) | Obxecto de etiqueta grosa: | 20-200 mm |
|---|---|---|---|
| Altura do obxecto: | 30-200 mm | Altura da etiqueta: | 15-110mm |
| Lonxitude da etiqueta: | 25-300mm | Diámetro interior do rolo de etiqueta: | 76 mm |
| Diámetro exterior do rodillo de etiquetas: | 300 mm | Fonte de alimentación: | 220V 50 / 60HZ 0,75KW monofásico |
| Peso da máquina: | 150 kg | Tamaño da máquina: | 1600 (L) * 550 (W) * 1600 (H) mm |
| Palabra clave: | Aplicador de etiqueta de superficie plana | Modelo 1: | HAP200 |
| Modelo 2: | HAP300 |
Máquina aplicadora de etiquetas de superficie plana automática, máquina de etiquetaxe automática superior e lateral de economía de aceiro inoxidable SUS304
Aplicación:
Máquina automática de aplicación de etiquetas de superficie plana, máquina de etiquetaxe automática superior e lateral SUS304 de aceiro inoxidable, é aplicable para todo tipo de obxectos planos como alimentos, produtos químicos, farmacéuticos, cosméticos, artigos de papelería, discos CD, caixa de cartón, caixa e varias chaleiras de aceite, etc. a etiquetadora automática superior e lateral é para etiquetaxe lateral plana. A etiquetadora automática económica e superior é adecuada para:

Características:
- O corpo principal está feito de aceiro inoxidable SUS304 e aliaxe de aluminio de alta calidade.
- A cabeza de etiquetaxe está accionada por un motor de paso avanzado que se importa de Xapón.
- Todo o ollo máxico é un detector de fotos avanzado fabricado en Xapón.
- O sistema de control PLC está equipado con interface humana, incluíndo 60 grupos de memoria.
- A posición e a altura da etiquetaxe son axustables.
- A altura do transporte pódese axustar pola altura da liña de produción.
- Ser capaz de conectarse co transportador e a liña de produción
- Monitor de etiqueta transparente para a opción.
Figura do aspecto:

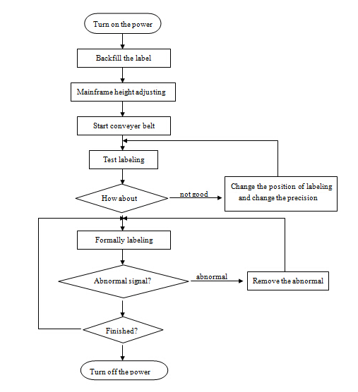
Organigrama operativo:

Diagrama de circuítos:

Envases e envíos:
1. Porto:Shanghai
2. Detalles do envase:embalaxe de exportación de caixa de madeira
3. Detalle da entrega:Normalmente 12-15 días despois da recepción do pagamento
FAQ:
1) .Label show erect go ffer
Motivo: a velocidade de saída da etiquetaxe é demasiado alta ou a velocidade da liña de montaxe é baixa
Solucións: diminúe a velocidade de saída da etiqueta ou acelera a velocidade da liña de montaxe (velocidade de movemento da botella).
2) .etiqueta amosar pito lixo
Motivo:
① o taboleiro do arado non é plano;
②o borde de pelar non é paralelo á tapa da botella;
③ a etiqueta está premida demasiado lixeiro
Solucións:
①cambiar un taboleiro de arado,
②Axustar para que o borde da pelada sexa paralelo á tapa da botella,
③impactar correctamente o cinto de etiquetas.
Etiqueta: aplicador de etiquetas planas, máquina de etiquetaxe de caixas









